Découvrez l'Univers des Composants Électroniques
CLUB ROBOTIQUE: Votre Club Electronique
Explorez notre collection de composants électroniques essentiels pour la robotique moderne.
L’électronique a pour objet le traitement par des composants matériels du signal électrique et la distribution de la puissance électrique. Les signaux sont classés en deux grands types : signaux analogiques ; signaux numériques.
Une Vitrine de Composants Électroniques
Galerie de Composants: Condensateurs, Résistances, et Plus
Les composants électroniques sont des pièces indispensables pour assurer les montages électriques. Ils sont en principe assemblés dans un circuit électrique afin d’assurer une fonction spécifique. Que vous soyez un professionnel ou un particulier, il est toujours important d’avoir ce qu’il faut pour appréhender l’univers de l’électricité et l’électronique. Retrouvez les différents composants pour réussir tous vos projets d’électronique. Le composant électronique profite aux ingénieurs, techniciens et mécaniciens œuvrant pour leur compte, pour une entreprise ou une industrie sur un projet spécifique.
Un circuit électronique est un circuit électrique comprenant des composants électroniques interconnectés dont le but est de remplir une fonction. Un circuit électronique est souvent réalisé sur un circuit imprimé et, parmi ses composants, certains sont fréquemment eux-mêmes des circuits électroniques intégrés
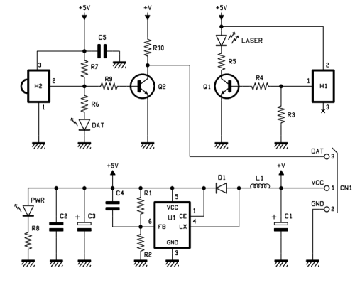
Construire un détecteur d’obstacle laser
Ce montage nous permet de détecter la présence et le passage d’un objet grâce à la combinaison d’une diode laser émettant un rayon lumineux et d’un phototransistor qui détecte la lumière réfléchie.
Dans ce montage, un laser projette un rayon de lumière focalisée et infiniment collimatée. Si un objet passe, une partie du Fux serait refléter et intercepter par une lentille. La lumière serait focalisée sur la surface sensible d’un composant photosensible. Par conséquent, dans cette barrière, l’objet a détecté diriger la lumière vers un photodétecteur. L’un des avantages de ce type d’appareils est qu’il ne nécessite pas la pose d’un capteur à distance. En fait, il concentre toute l’électronique nécessaire à un seul endroit et est donc idéal pour les systèmes mobiles. Ce système convient bien pour les robots. La distance de détection typique est de 80 cm mais il peut atteindre un maximum de 1,5 m; tout dépend de la lumière et de l’absorption de l’objet, autrement dit de la quantité de lumière réfléchie par sa surface. Le circuit, grâce à sa nature, peut être utilisé pour détecter les obstacles.
À Propos de l'Atelier Electronique
L’électronique est une science technique, ou science de l’ingénieur, qui étudie et conçoit les structures effectuant des traitements de signaux électriques porteurs d’information ou d’énergie. Cette discipline est au carrefour de toutes les nouvelles technologies, donc la robotique
L’électronique est le domaine par excellence des «courants faibles» dont le niveau d’intensité est de
l’ordre du milliampère
Une carte électronique
Une carte électronique est un support plan, flexible ou rigide, généralement composé d’epoxy
ou de fibre de verre. Elle possède des pistes électriques disposées sur une, deux ou plusieurs
couches (en surface et/ou en interne) qui permettent la mise en relation électrique des composants
électroniques. Chaque piste relie tel composant à tel autre, de façon à créer un système
électronique qui fonctionne et qui réalise les opérations demandées
Ardino
Voici une liste non exhaustive des applications possibles réalisées grâce à Arduino :
— contrôler des appareils domestiques
— donner une ”intelligence” à un robot
— réaliser des jeux de lumières
— permettre à un ordinateur de communiquer avec une carte électronique et différents
capteurs
— télécommander un appareil mobile (modélisme)
Caractéristiques des Composants
Condensateurs de Haute Qualité
Résistances Précises
Transistors Performants
Circuits Intégrés Innovants
Diodes Efficaces
Capteurs Sensibles
Microcontrôleurs Avancés
Connecteurs Robustes
Modules de Communication
Alimentations Fiables
LEDs Lumineuses
Relais Durables
Oscillateurs Stables
Antennes Optimisées
Transformateurs Puissants
Pour toute question ou demande d’information concernant nos composants électroniques, n’hésitez pas à nous contacter. Nous sommes là pour vous aider à réussir vos projets robotiques.




